高风险地区如何解除
疫情控制情况:高风险地区的解除首先需要确保病毒的传播受到充分的控制,没有新的聚集性疫情发生 ,且连续一段时间内无新增确诊病例。卫生系统能力:当地卫生系统需要具备检测 、测试、隔离和治疗每个病例,并追踪每个接触者的能力,以确保疫情不会再次爆发 。

高风险地区的解除标准为:高风险区连续5天未发现新增感染者 ,且第5天风险区域内所有人员完成一轮核酸筛查均为阴性,降为低风险区。符合解封条件的高风险区要及时解封。法律依据:《中华人民共和国传染病防治法》第六条国务院卫生行政部门主管全国传染病防治及其监督管理工作 。

法律分析:高风险地区要降级成中风险地区,中风险地区降级成低风险地区才能解除。例如疫情防控 ,连续〖Fourteen〗、天内出现不超过十例本地确诊病例,由高风险地区调整为中风险地区;连续〖Fourteen〗 、天内无新增本地确诊病例,才会由中风险地区降级为低风险地区。

近来全国中高风险地区有哪些?
近来无法直接提供全国中高风险地区的具体名单,但可通过以下方法实时查询最新信息:查询途径:通过百度App搜索【疫情风险等级查询】 ,进入国家政务服务平台或国务院客户端提供的查询服务页面 。该服务由官方权威发布,数据实时更新,可确保信息准确性。
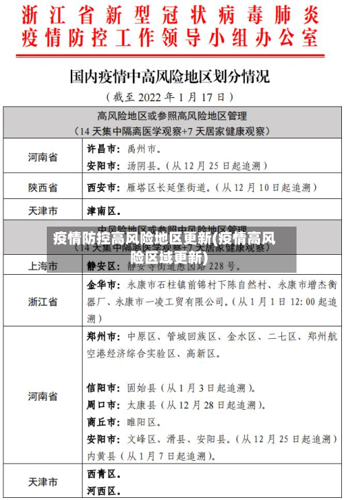
当前全国中高风险地区主要集中在广东省的广州市和深圳市 ,以及河南省的郑州市和许昌市等地。但请注意,以下几点:动态调整:全国中高风险地区的名单是动态变化的,会根据疫情发展和防控措施的实施情况进行调整。
全国中高风险地区一览 明确答案:截至最近的数据 ,全国的中高风险地区包括但不限于以下地区:北京某区、黑龙江某市、广东某市等 。详细解释: 中高风险地区的划定:中高风险地区是根据病例数量 、疫情传播风险等因素综合评估后划分的。
北京日报客户端记者梳理发现,近来全国有1个高风险地区,在河北;49个中风险地区 ,其中7个在北京、4个在河北、32个在辽宁、6个在黑龙江。
上海祝桥镇属于上海市浦东新区 。全国中高风险区如下:高风险地区:天津市东疆港区瞰海轩小区:该小区近来被列为高风险地区,需要采取严格的防控措施。中风险地区:上海市(4个):浦东新区祝桥镇航城七路450弄小区:位于祝桥镇,因疫情被划为中风险地区。
全国中高风险地区多久更新一次
〖壹〗 、行程码一天一更新 ,具体更新时间为每天早上8-10点,会统一更新前14天数据 。以下是关于行程码的详细信息:更新机制:行程码每天统一更新前14天数据,更新时间固定在早上8-10点。这意味着,若用户行程发生变化(如进入或离开中高风险地区) ,需等待次日更新后才能反映在行程码上。
〖贰〗、早上八点 。中高风险会以防疫部门对到访地的认定而变化,各地方卫健委在检查完数据之后,会在早上八点更新本地的中高风险地区的标识 ,但数据更新有一定的时间差,具体时间以当地相关防疫部门更新时间为准。
〖叁〗、小时。根据全国卫健委对于疫情防控的有关规定,为了实时的防控疫情 ,在24小时的间隔期内会将全国的中高风险地区按照有关划分进行更新 。
〖肆〗 、值得注意的是,行程码的更新频率与运营商有关,一般情况下 ,行程码会在24小时内更新一次。这意味着,即使您途径高风险地区所在的城市,行程码也不会立即发生变化 ,通常需要等待24小时左右。此外,不同运营商的行程码可能有所差异,建议您查看相关运营商的官方说明,以获取最准确的信息。
〖伍〗、每天都会更新一次 。截止2022年11月26日14时 ,北京市共有高风险地区26514处,低风险地区3528处。
〖陆〗、唐山:5月30日后曾到新发地或中高风险地区人员需接受核酸 、抗体检测。山西太原:高风险地区集中隔离14天;中低风险地区需提供核酸检测证明,出差住酒店需报备 。内蒙古呼和浩特:6月1日后 ,除无中高风险旅居史且健康码为绿码人员外,其他入呼人员须接受“14天集中隔离+2次核酸检测+1次血清抗体检测”。
