【疫情重点地区通知,重点区域疫情防控管理通告】

丹阳关于加强疫情重点地区来丹人员管理的通告(2022年第6号)

〖壹〗、关于调整镇江市内涉疫重点地区来丹返丹人员健康管理措施的通告2022年4月7日晚,句容市宝华镇在当日区域核酸检测采集样本中,发现混管核酸检测异常情况。4月8日 ,句容市宝华镇多地划定为封控和管控区,句容市除宝华镇外均划定为防范区 。4月9日,镇江发布通告 ,句容市新增4例本土无症状感染者。

【疫情重点地区通知,重点区域疫情防控管理通告】-第1张图片

〖贰〗 、主动及时报备。国内疫情重点关注地区所有来自或途经疫情中高风险地区或与检测阳性及确诊病例有轨迹交集的来丹返丹人员,应在抵丹1两小时内尽快向所在社区和单位报告,主动配合落实14天集中隔离医学观察及其后7天居家健康监测 ,并按要求做好核酸检测 。

【疫情重点地区通知,重点区域疫情防控管理通告】-第2张图片

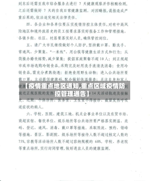
〖叁〗、关于进一步加强当前疫情防控工作的通告3月12日以来,周边省市新冠疫情多点散发。为快速阻断疫情传播链条,有效阻止疫情传入我市 ,保障广大市民安全,现就本市加强当前疫情防控工作通告如下:严格大型活动管理。非必要不开展线下节庆和大型会议、联欢 、体育赛事、庙会等活动 。

〖肆〗、为进一步做好“两节”期间的新冠肺炎疫情防控工作,确保我市疫情防控工作平稳有序 ,现通告如下:严格出行管理。广大市民要坚持“非必要不离镇” ,严格限制前往中 、高风险地区及所在县,非必要不前往中、高风险地区所在地市的其他县,确需前往的需向属地村和所在单位报备 ,并严格落实有关防控措施。

疫情防控通知公告简短范文(集锦6篇)

〖壹〗、疫情防控通知公告简短范文(篇一) 通过全市上下的共同努力,我市疫情联防联控 、群防群控效果逐步显现 。当前,随着企业复工复产的陆续推开 ,返岗人员的逐步增多,人员流动日趋频繁,疫情防控工作面临诸多新形势新挑战。

〖贰〗、社区疫情防控通知格式范文(精选8篇)(篇一) 公司各单位: x月x日 ,xx省新型冠状病毒肺炎疫情防控工作指挥部疫情防控组发布紧急通知,要求切实落实“外防输入、内防扩散 ”的防控策略,切实保障人民群众生命安全和身体健康。

〖叁〗 、关于进一步做好秋冬季疫情防控工作通知范文(篇一) 当前 ,我市疫情复发,在各方努力下,防控措施做到了有效精准 。我校严格按照国家卫健委和教育部发布的《中小学 、幼儿园秋冬季防控技术方案(第四版)》要求和东西湖区防控政策 ,持续加强校园疫情防控管理 。

〖肆〗、社区给居民的疫情通知范文通用6篇(篇一) 疫情就是命令 ,防控就是责任。新型冠状病毒感染的肺炎疫情发生以来,稽查监控中心坚决按照上级部署要求,把疫情防控工作作为当前最重要的工作和重大政治任务来抓 ,快速响应、扎实工作,为坚决打赢疫情防控阻击战贡献力量。

〖伍〗 、篇一:春节疫情防控工作安排通知范文 近期,世界疫情持续高位流行 ,国内疫情呈现局部高度聚集和全国多点散发态势 。春节将至,人员流动更加频繁,为有效控制疫情输入风险 ,确保广大市民度过一个健康平安的节日,现就相关防控措施通告如下: 严格出行管理。

疫情重点地区入鲁返鲁人员健康管理通知

〖壹〗、天内有中高风险区所在县(市、区 、旗)的其他低风险区旅居史人员入鲁返鲁后,3天内开展2次核酸检测(间隔24小时) ,做好健康监测。对尚未公布中高风险区但7天内发生社会面疫情的地区,参照中风险区执行 。

〖贰〗、避免疫情传播与扩散风险。 对7天内有高风险区旅居史的人员,即高风险区外溢人员采取7天居家隔离 ,期间赋码管理、不得外出 ,如不具备居家隔离医学观察条件,采取集中隔离医学观察,在隔离第7天各开展1次核酸检测。

〖叁〗 、对北京中、高风险地区入鲁返鲁人员实行“2 1 7” ,进行2次核酸检测(间隔24小时)、1次血清抗体检测和7天健康监测 。对北京中 、高风险地区以外的疫情重点地区入鲁返鲁人员进行1次核酸检测。

〖肆〗、从本土疫情省份入鲁返鲁者,需提供启程前及抵达后48小时内2次核酸证明。其他居家健康监测期人员(如同时空伴随者、封闭管理地区人员) 。体温测量与应急处置 考点入口测温≥33℃者需复测,复测仍异常者按应急程序参加考试。个人防护要求 考点至考场需佩戴一次性医用口罩 ,有序排队入场。

顺平县关于持续做好重点地区来返人员疫情防控通告

〖壹〗 、顺平县应对新冠肺炎疫情工作领导小组办公室关于持续做好重点地区来顺返顺人员疫情防控工作的通告全县广大居民朋友:疫情已到身边!10月31日,石家庄市新增新冠肺炎确诊病例6例 、无症状感染者1例,保定市新增新冠肺炎确诊病例2例 。

〖贰〗、顺平县应对新冠肺炎疫情工作领导小组办公室关于做好元旦、春节期间疫情防控工作的倡议书全县广大居民朋友:当前 ,世界疫情仍呈增长蔓延态势,国内疫情也呈多点散发状态,局部出现聚集性疫情 。2022年元旦 、春节将至 ,人员流动、聚集剧增,外防输入、内防反弹压力持续加大,防控形势严峻复杂。

〖叁〗 、顺平县应对新冠肺炎疫情工作领导小组办公室关于十一期间疫情防控相关提示当前 ,福建疫情未减 ,哈尔滨疫情再起,国庆假期将至,人员往来频繁、流动性大 ,为严格落实“外防输入、内防扩散”防控策略,降低疫情输入传播风险,现对广大居民提出如下疫情防控提示:关注疫情发展。

〖肆〗 、清明将至 ,为切实保障我县人民群众生命安全和身体健康,避免返乡祭祖聚集活动造成病毒传播和交叉感染引发聚集性疫情,现就做好清明节期间疫情工作通告如下:非必要不返乡 。

扬中关于进一步加强重点地区来扬人员管理通告

关于进一步加强重点地区来扬人员管理的通告当前 ,疫情防控形势复杂严峻,为有效应对疫情输入风险,保障市民健康安全 ,经研究决定,自3月28日上午10时起,对国内有重点疫情地区旅居史的来扬人员升级健康管理措施。

关于调整重点疫情地区来扬人员健康管理措施的通告为有效应对当前严峻复杂的疫情防控形势 ,经市新冠肺炎疫情防控指挥部研究决定 ,即日起,对有上海、吉林、浙江 、山东、广东,常州、南京重点疫情地区旅居史的来扬人员 ,自来扬之日起实行“7+7 ”健康管理措施,即7天居家健康监测和7天跟踪健康监测。

来自或途经国内疫情中高风险地区的来扬返扬人员 、与已公布的阳性感染者活动轨迹有交集的来扬返扬人员 、其他根据疫情风险研判需集中隔离人员,配合做好集中隔离、核酸检测等健康管理措施 。14日内有确诊病例所在县区旅居史的来扬返扬人员 ,进行7天严格健康监测,第7天各进行1次核酸检测。

现将春节前后新冠肺炎疫情防控工作相关事项通告如下:严管重点人群1.对来自或途经中高风险地区人员实施“14+14”健康管理措施,即集中隔离医学观察14天 ,期满符合解除隔离条件的,继续居家隔离医学观察14天。

文章推荐

  • 疫情多久为低风险地区(疫情要多少天零增加还是低风险)

    丹阳关于加强疫情重点地区来丹人员管理的通告(2022年第6号)〖壹〗、关于调整镇江市内涉疫重点地区来丹返丹人员健康管理措施的通告2022年4月7日晚,句容市宝华镇在当日区域核酸检测采集样本中,发现混管核酸检测异常情况。4月8日,句容市宝华镇多地划定为封控和管控区,句容市除宝华镇外均划定为防范区...

    2026年01月29日
    0
  • 川大地区疫情(川大疫情防控管理)

    丹阳关于加强疫情重点地区来丹人员管理的通告(2022年第6号)〖壹〗、关于调整镇江市内涉疫重点地区来丹返丹人员健康管理措施的通告2022年4月7日晚,句容市宝华镇在当日区域核酸检测采集样本中,发现混管核酸检测异常情况。4月8日,句容市宝华镇多地划定为封控和管控区,句容市除宝华镇外均划定为防范区...

    2026年01月29日
    0
  • 云南周边地区疫情风险(云南周边地区疫情风险等级最新)

    丹阳关于加强疫情重点地区来丹人员管理的通告(2022年第6号)〖壹〗、关于调整镇江市内涉疫重点地区来丹返丹人员健康管理措施的通告2022年4月7日晚,句容市宝华镇在当日区域核酸检测采集样本中,发现混管核酸检测异常情况。4月8日,句容市宝华镇多地划定为封控和管控区,句容市除宝华镇外均划定为防范区...

    2026年01月29日
    0
  • 关于疫情地区/关于疫情各地政策

    丹阳关于加强疫情重点地区来丹人员管理的通告(2022年第6号)〖壹〗、关于调整镇江市内涉疫重点地区来丹返丹人员健康管理措施的通告2022年4月7日晚,句容市宝华镇在当日区域核酸检测采集样本中,发现混管核酸检测异常情况。4月8日,句容市宝华镇多地划定为封控和管控区,句容市除宝华镇外均划定为防范区...

    2026年01月29日
    0